园洲社区网(2006年创办) - 惠州市,博罗县,园洲镇

 找回密码
 立即注册

QQ登录

只需一步,快速开始

微信扫码登录

使用验证码登录

搜索
查看: 55214|回复: 27

2012惠州圆梦计划(圆您大学梦)

[复制链接]
发表于 2012-8-4 12:04 | 显示全部楼层 |阅读模式

马上注册,结交更多好友,享用更多功能,让你轻松玩转社区。

您需要 登录 才可以下载或查看,没有账号?立即注册

x
关于扎实推进惠州市2012年新生代产业工人“圆梦计划”工作的通知


各(县)区团委:
  按照团粤联发〔2012〕11号的工作要求,为帮助新生代产业工人更好地融入社会、成长成才,团市委联合惠州市远智文化教育培训学校于7月至11月期间开展“2012惠州圆梦计划”项目,拟帮助全市500名新生代产业工人攻读专科和本科。详细内容参见《惠州市2012新生代产业工人“圆梦计划”招生简章》(见附件1、2、3),现将有关要求通知如下:

一、高度重视、精心组织。各县(区)团委要高度重视此次活动的开展,指派专人联系辖区内新生代产业工人参与“惠州圆梦计划”行动。请将《2012惠州圆梦计划联系表》(见附件4)发送至团市委学少部邮箱。

二、结合实际,扎实推进。各县(区)团委请于8月15日前,结合自身实际,积极组织和发动乡镇(街道)、非公企业团组织,严格按照《2012惠州圆梦计划工作任务分配表》(见附件5)的分配任务,做好“惠州圆梦计划”报名工作。

三、搭建平台、大力宣传。一是各县(区)团委及时与经信、人社、园区办等业务主管部门联系,召开部署工作会议,搭建合作平台,确保本次活动的顺利实施;二是各县(区)团委积极深入工业园区、非公企业等新生代产业工人集聚的地方宣传发动,配合惠州市远智文化教育培训学校与企业负责人对接,做好进厂宣传、现场招生等“惠州圆梦计划”相关工作;三是各县(区)团委大力发挥自身宣传优势,广泛张贴宣传海报,派发宣传单张,充分利用本区域内的重点新闻媒体(报纸、杂志、广播、电视等)和互联网、手机、微博、QQ等新媒体播发宣传“圆梦计划”,形成强大宣传声势。

联系人:李玉璘   
电  话:2814568
邮  箱:gdhztswxxb@163.com

报名联系人:戴老师
电话:0752-2686013,13923631975
邮箱:489306134@qq.com

附件:

      1. 惠州市2012新生代产业工人“圆梦计划”招生简章   
      2. 合作高校及招收专业、层次、招生人数
      3. “圆梦计划”报名网站使用指引
      4. “2012惠州圆梦计划”联系表
      5. “2012惠州圆梦计划”工作任务分配表

共青团惠州市委员会办公室
       2012年7月
该用户还没有设置签名内容!
 楼主| 发表于 2012-8-4 12:08 | 显示全部楼层
附件1:


惠州市2012新生代产业工人“圆梦计划”招生简章

一、圆梦计划简介
为做好新形势下产业工人工作,帮助新生代产业工人更好地融入社会、成长成才,共青团惠州市委员会联合惠州市远智文化教育培训学校开展新生代产业工人骨干培养发展计划(下称“圆梦计划”),与国内大学合作对骨干产业工人进行以函授教育为主的专科及本科学习,采取边工边读的方式,以圆惠州新生代产业工人的大学梦。

二、学习方式
以函授为主,学员根据工作、生活实际情况,采取边工边读的方式,自主安排学习。

三、报读学校及层次
报读的学校,请参见(附件2);层次:大专、本科。

四、招收人数及资费
根据省圆梦办的要求, 2012年“圆梦计划”计划在惠州市招收500名学员,500名学员根据各合作高校实际报名人数并参考省里分配给各校的比例录取。目前攻读函授专科、本科学历为2.5-3学年,学费标准为5000元/人。其中,省财政补助2000元/人,合作学校通过合法途径解决2000元/人,学员只需缴纳剩余三年学费,共1000元。其他的报考费和教材费等则按实缴纳,由学员承担。
  如第一次总录取人数不满500人名额,经市圆梦办和各合作高校商榷后,进行第二次补录;如总录取人数超过500人名额指标,超出名额指标的学员自缴一部分学费,每学年1000元/人,共计3000元,剩余2000元学费由惠州市远智文化教育培训学校协调解决。其他的报考费和教材费等则按实缴纳,由学员承担。

五、报名条件
(一)报考“圆梦计划”需具备以下基本条件:
1、具有中华人民共和国国籍。
2、18周岁以上、35周岁以下(即1977年7月1日至1994年7月1日期间出生)。
3、拥护中华人民共和国宪法。
4、在各类企业生产一线从事体力或技术劳动,或在农林牧渔等行业生产一线从事农业生产。
5、具有广东省常住户口者需在企业工作一年以上,其他人员需在惠州市同一生产企业连续工作一年以上(自签订正式劳动合同起至报名时止);非事业单位人员;
6、具有高中、中专、技校、职高及同等学历者以上文化程度;报读本科必须具有国民教育大专毕业证。
7、身体及心理健康。
8、具备招考部门所要求的其他资格条件。
(二)下列人员不得报考:
1、在读的高中、中专、职校、技校学生。
2、在各级各类考试中被认定有舞弊等严重违反考试录用纪律行为的人员。
3、不符合招考部门规定报考条件的其他人员。
4、有法律规定不得考试录用的其他情形的人员。

六、报名流程
(一)报名时间:2012年6月1日—2012年8月15日
(二)录取流程:报名—审核—成人高考报考—参加成人高考—录取
(三)报名方式:登录“圆梦计划”网站(www.yuanmengjihua.com)报名。(“圆梦计划”网站的使用方法参照附件3),
(四)资格审核资料:现场审核时需提交身份证、毕业证复印件各1份、工作证明1份,蓝底1寸彩色照片2张。
(五)考试及录取方式(以下具体时间以今年省招生办通知为准)
① 9月1日至6日,由惠州市远智文化教育培训学校协助通过审核资格的考生,进行成人高考网上报名。
② 成人高考现场确认报名:9月6日至10日,凭网上报名顺序号、身份证原件(第二代)、银联储蓄卡等材料到指定报名点确认报名。
③ 2012年10月13、14日全国成人高等教育招生考试。
按照成人高考成绩择优录取。
(六)毕业颁证:经参加成人高考录取,学习期满,修完教学计划规定的全部课程,成绩合格将颁发教育部电子注册、国家承认学历的大专、本科毕业证书。

七、咨询电话
    嘉应学院惠州学习中心
    仲恺农业工程学院惠州学习中心
(惠州市远智文化教育培训学校)
    地址:惠州市下角眉山路一巷2号(惠城区党校内)
    联系人:戴老师
    电话:0752-2686013,13923631975
    邮箱:
489306134@qq.com

八、监督电话:
    共青团惠州市委员会
    联系人:李玉璘 学少部副部长
    电  话:2814568

惠州市“圆梦计划”联席会议办公室
                           2012年6月
该用户还没有设置签名内容!
 楼主| 发表于 2012-8-4 12:19 | 显示全部楼层
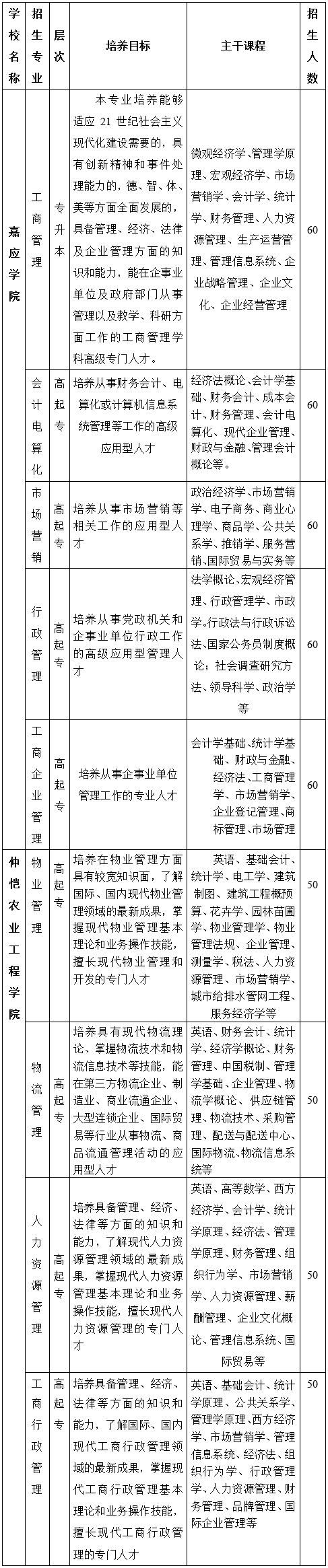
附件2:

合作高校及招收专业、层次、招生人数
合作高校及招收专业、层次、招生人数.gif


注:
1、 嘉应学院工商管理(专升本)考试科目:政治、英语、高等数学(二);
2、 其他专业(高起专)考试科目:语文、英语、数学。
该用户还没有设置签名内容!
 楼主| 发表于 2012-8-4 12:21 | 显示全部楼层
附件3:
“圆梦计划”报名网站使用指引
登陆网站www.yuanmengjihua.com

在页面左侧点选“注册”

认真阅读《圆梦计划报考须知》

注册考生个人账号
(每个身份证只能注册一个账号,该账号用于报名。)

进行电子邮件验证
(登陆注册账号时所填报的个人电子邮箱,点击验证邮件,按提示完成验证。)

登陆网站
www.yuanmengjihua.com,登录个人账号并点击“进入后台”

点选“报考管理”的“当前招生计划”,查看相关招生计划

根据自身条件,选择招生计划

填写报考志愿和个人基本信息

个人基本信息确认
(点击“预览表格”,确认无误后,点击“确认提交”)

打印考生信息采集表,用于现场确认
(点击“我的工作台”的“查看资料”并打印考生信息采集表)

报名资格审核

现场确认
该用户还没有设置签名内容!
 楼主| 发表于 2012-8-4 12:24 | 显示全部楼层
附件4:


“2012惠州圆梦计划”联系表

“2012惠州圆梦计划”联系表.gif
注:请发送至邮箱:gdhztswxxb@163.com
该用户还没有设置签名内容!
 楼主| 发表于 2012-8-4 12:25 | 显示全部楼层
附件5


工作任务分配表.gif
该用户还没有设置签名内容!
发表于 2012-8-4 12:34 | 显示全部楼层
专业路过.
该用户还没有设置签名内容!
发表于 2012-8-4 12:44 | 显示全部楼层
都是些超级无趣的专业。
该用户还没有设置签名内容!
发表于 2012-8-4 13:57 | 显示全部楼层
希望你们找到自己喜欢的专业
该用户还没有设置签名内容!
发表于 2012-8-4 14:36 | 显示全部楼层
难考
该用户还没有设置签名内容!
发表于 2012-8-4 15:35 | 显示全部楼层
报名拿证
该用户还没有设置签名内容!
发表于 2012-8-4 16:06 | 显示全部楼层
该用户还没有设置签名内容!
发表于 2012-8-4 16:07 | 显示全部楼层
    
该用户还没有设置签名内容!
发表于 2012-8-4 16:58 | 显示全部楼层
我想读兽医
该用户还没有设置签名内容!
发表于 2012-8-5 00:35 | 显示全部楼层
我想报名不知道合资格无,我没有高中学历!我想完一个大学梦想!
该用户还没有设置签名内容!
您需要登录后才可以回帖 登录 | 立即注册

本版积分规则

QQ|手机版|园洲社区网 ( 粤ICP备15014514号 )   粤公网安备 44132202100018号

GMT+8, 2026-4-23 18:18 , Processed in 0.119923 second(s), 11 queries , MemCache On.

Powered by Discuz! X3.4

© 2001-2023 Discuz! Team.

快速回复 返回顶部 返回列表